![广盛网 2025年中国水处理膜行业发展现状、企业分析及发展趋势研判:市场规模持续上涨,反渗透膜以45% 比重占据主导地位[图]](/uploads/allimg/250928/281334550104059.jpg)

水处理膜行业相关概述
水处理膜是具有选择性分离功能的材料。利用水处理膜的选择性分离实现污水的不同组分的分离、纯化、浓缩的过程称作膜分离。它与传统过滤的不同在于水处理膜可以在分子范围内进行分离,并且这过程是一种物理过程,不需发生相的变化和添加助剂。水处理膜的孔径一般为微米级,依据其孔径的不同(或称为截留分子量),可将水处理膜分为微滤膜、超滤膜、纳滤膜和反渗透膜,根据材料的不同可分为无机膜和有机膜,无机膜主要还只有微滤级别的膜,主要是陶瓷膜和金属膜。有机膜是由高分子材料做成的,如醋酸纤维素、芳香族聚酰胺、聚醚砜、聚氟聚合物。

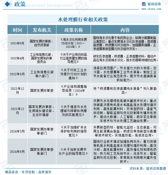
膜产业是我国高科技战略性产业,膜产业在“十二五”期间由于同时占据了节能环保和新材料两大战略性新兴产业,被列为国家产业发展的重点方向,得到重点培育。“十三五”期间政策方向上明确了高性能分离膜材料作为关键战略材料的发展重点,其中高性能分离膜材料被列入关键性战略材料,膜产业得到了迅速的发展。水处理膜作为膜产业的重要组成部分,在水资源开发与利用、环境污染治理、节能减排、传统产业升级改造和医疗健康等涉及国计民生的重要领域获得广泛应用,显示出强大活力,已成为众多重要行业发展的共性和支撑性产业。近年来,为推动水处理膜行业发展,我国政府出台了一系列政策和措施,如《海水淡化利用发展行动计划(2021—2025年)》《关于推进污水处理减污降碳协同增效的实施意见》《关于加强矿井水保护和利用的指导意见》等。在这些政策的作用下,水处理膜技术水平不断上升,应用需求持续增加。


水处理膜行业产业链
从产业链来看,水处理膜上游原材料主要包括聚偏氟乙烯(PVDF)、聚砜(PS)、聚醚砜(PES)等膜材料,以及无纺布、环氧树脂等辅助材料。中游为各类水处理膜制造商,下游应用则覆盖市政污水、工业废水处理、海水淡化等多个领域。随着环保要求的提高,产业链各环节正加速整合,具备原材料自给能力的膜制造商竞争优势明显。

水是生命之源,在维持生命延续的过程中扮演着重要角色,加强水资源的利用对于生态环境的保护具有重要意义。而如今,随着经济社会发展,城市化进程加速,大量未经充分处理的工农业废水、生活污水直接排入河道,远超出河道的自净化能力,从而导致出现水体溶解氧下降、富营养化、水生生物群落简化、水体黑臭等状况。水污染问题严重影响人与自然的可持续发展,威胁生态和人类生命安全。在此背景下,开展污水资源化利用,对缓解水资源短缺、改善水环境和水生态具有重要作用。近年来,我国持续推动污水处理行业发展,鼓励有条件的大中型城市适度超前建设污水处理设施,污水处理能力不断上升。根据国家统计局数据,2023年中国城市污水日处理能力达到23689万立方米,同比上涨4.80%。而水处理膜以其出色的性能在污水处理中发挥重要作用,随着污水处理的不断发展,水处理膜行业需求也随之不断扩大。
相关报告:智研咨询发布的《中国水处理膜行业市场分析研究及投资战略研判报告》
]article_adlist-->
水处理膜行业发展现状
水处理膜作为一种新型水处理技术,具有成本低、能耗低、出水品质稳定、操作过程简单等优势。早期,水处理膜技术主要掌握在少数发达国家手中,我国作为膜技术的“追赶者”,为了使膜产业能够得到快速发展,近二十多年国家在政策上给予了大力扶持。在国家政策的鼓励下,水处理膜生产企业在研发投入上不断增加,技术瓶颈也在尝试性突破,产业化进程也在加速。近年来,我国水处理膜行业市场规模呈现不断上升趋势,从2019年的269亿元增长至2024年的456亿元。这显示出下游市场需求较高,一方面,随着城镇化率的提高和工业化的发展,生产生活用水量不断增加,污水处理和再生水制造的需求也随之增长,进一步提高水处理膜需求;另一方面,海水淡化工程数量和规模持续上升,也为水处理膜行业带来更多需求。未来,在下游市场需求的带动下,国内水处理膜行业市场规模有望持续增长。

从产品类型来看,水处理膜市场呈现出明显的差异化格局。反渗透膜以45%的市场占比稳居第一,成为水处理膜市场的绝对主力。这一现象与反渗透膜在海水淡化、高纯水制备等高端应用领域的不可替代性密切相关。紧随其后的是微滤膜,市场占比为30%。

水处理膜作为现代水处理技术的核心材料,在环保产业中扮演着越来越重要的角色。随着中国环保政策的持续加码和工业用水标准的不断提高,水处理膜行业需求不断增加,进而推动产量上升。同时,随着技术的不断进步,水处理膜生产能力得到提高,行业产量也得到进一步增长。据统计,2024年中国水处理膜行业产量达到4.64亿平方米,同比上涨14.6%。


水处理膜行业竞争格局
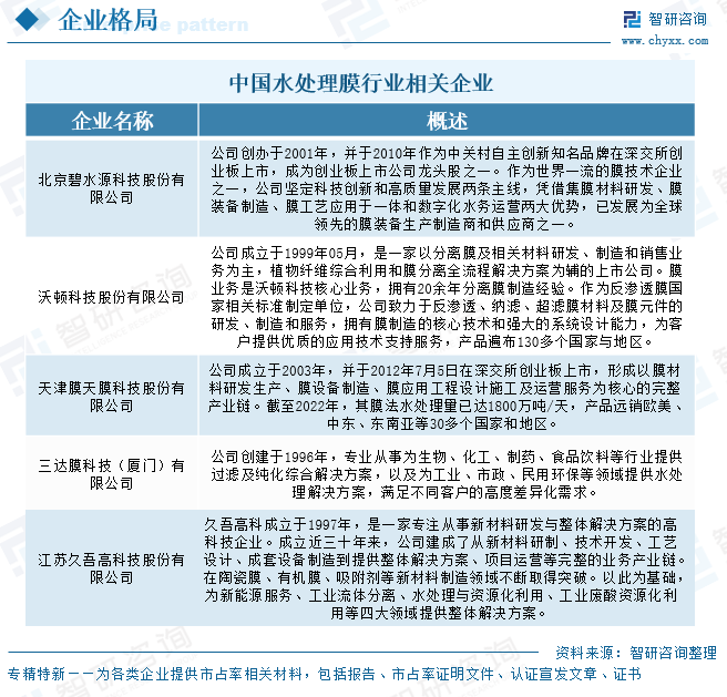
中国水处理膜市场竞争格局呈现出"国内主导、外资聚焦高端"的显著特征。整体来看,国内企业占据了78%的市场份额,外资企业和合资企业分别占10%和12%。这一分布格局反映出中国水处理膜产业经过多年发展,已经在大多数产品领域实现了进口替代。目前,国内相关企业主要包括北京碧水源科技股份有限公司、沃顿科技股份有限公司、天津膜天膜科技股份有限公司、三达膜科技(厦门)有限公司、江苏久吾高科技股份有限公司等。

北京碧水源科技股份有限公司专业从事环境保护及水处理业务,在水处理领域拥有全产业链。公司主要通过研发与制造高科技的核心膜材料、膜元件、膜组器系统、吸附材料等,结合配套工艺技术、工程施工与运营管理等综合服务为客户提供一揽子市政污水与工业废水处理及资源化、工业供水、高品质再生水与饮用水、民用净水、海水淡化、湿地保护与重建、城市及流域生态系统、高原盐湖提锂及盐湖资源化、资源循环利用等整体技术解决方案。从企业经营业绩来看,2025年第一季度公司实现营业收入15.91亿元,同比下降12.65%;归母净利润为0.60亿元,同比下降34.29%。
在水处理膜方面,公司在北京、天津建有国际先进的膜生产制造基地,是全球一流的膜产品生产商和先进的环保装备制造商之一。公司具有完全自主知识产权的全产业链膜技术(微滤、超滤、纳滤、反渗透)及吸附材料,并形成超微滤膜、工业纳滤膜、工业反渗透膜、工业零排放膜、锂吸附剂及系列一体化产品。目前公司具备年生产微滤膜和超滤膜2,000万㎡、纳滤膜和反渗透膜1,900万㎡、锂吸附剂10,000方的设备生产制造产能规模优势,公司将坚持科技创新与高质量发展两条主线,为解决我国城乡水环境、水资源、水生态等问题提供技术和产业支撑不懈努力。

沃顿科技股份有限公司主要从事反渗透膜、纳滤膜、超滤膜等分离膜产品的研发、制造和销售。多年来,公司通过加强研发持续创新,推进产品技术更新迭代、优化产品结构,同时拓展销售网络、提升服务水平,与客户建立长期合作关系,强化队伍建设,不断巩固公司国内领先、国际先进的行业地位,持续深耕特种物料浓缩分离膜、高性能海水淡化膜、耐强酸强碱膜等细分领域市场,推动高性能膜材料国产化,实现企业高质量发展。2024年公司膜产品实现营业收入10.33亿元,同比上涨6.49%。


水处理膜行业发展趋势
1、行业技术不断创新
目前,常见的水处理膜包括反渗透膜、超滤膜、微滤膜等。未来,随着新材料的应用和制造工艺的改进,新型水处理膜将不断涌现。例如,纳米孔径膜、有机/无机复合膜等新型材料将大大提高膜分离效果和耐污染性能。此外,随着物联网和人工智能等技术的快速发展,智能监测系统、自动控制系统等将广泛应用于水处理膜设备中,实现设备的远程监控、智能运行和故障预警,提高设备的运行效率和管理水平,为水处理膜行业自动化和智慧化提供新的可能。
2、国家政策的持续推动
近年来,我国政府出台了一系列政策,如2024年6月发布的《关于加快发展节水产业的指导意见》中,提出围绕行业技术难点加强协同攻关,着力突破有机废水和高盐废水处理与循环利用、高效冷却、高性能膜材料、高效催化剂和绿色药剂、热力和工艺系统节水、洗涤节水、智能监测与优化控制、非常规水利用等关键共性技术。该政策为水处理膜行业技术升级指明了方向,进一步推动行业发展。
3、应用领域不断拓宽
当前,水处理膜主要应用于市政污水、工业废水和海水淡化等领域,未来,随着新兴领域的快速发展,光伏、锂电等领域对水处理膜的需求将呈现高速增长状态。例如,光伏企业在生产过程中需要大量的高纯水,水处理膜能够为其提供高质量的纯水。随着光伏行业的快速发展,对水处理膜的需求也在不断增加。锂电行业也是如此,锂电生产过程中对水质的要求非常高,水处理膜能够满足其对水质的严格要求。
●以上数据及信息可参考智研咨询(www.chyxx.com)发布的《中国水处理膜行业市场分析研究及投资战略研判报告》。
● 您可以关注【智研咨询】公众号,每天及时掌握更多行业动态。 ]article_adlist-->往期推荐 ]article_adlist-->智研推荐丨2025年中国量子计算产业市场现状及发展前景研究报告
]article_adlist-->智研推荐丨2025年中国非粮生物基材料行业研发现状及未来前景研判报告
]article_adlist-->智研推荐丨2025年中国润滑油行业市场供需态势及未来前景研判报告
]article_adlist-->智研推荐丨2025年中国首发经济产业发展报告
]article_adlist-->智研推荐丨2025年中国西部地区政府工作报告梳理及各地区新质生产力研判


中国专业的产业咨询服务平台
智研咨询(www.chyxx.com)专注产业咨询十五年,是中国产业咨询领域专业服务机构。公司以“用信息驱动产业发展,为企业投资决策赋能”为品牌理念。为企业提供专业的产业咨询服务,主要服务包含精品行研报告、专项定制、月度专题、市场地位证明、专精特新申报、可研报告、商业计划书、产业规划等。提供周报/月报/季报/年报等定期报告和定制数据,内容涵盖政策监测、企业动态、行业数据、企业排行、产品价格变化、投融资概览、市场机遇及风险分析等。

智 研 产 研 中 心
]article_adlist-->深度剖析 全景思维 优质服务









部分案例







智 研 咨 询 优 势
]article_adlist-->专业 严谨 权威 客观
15年产业研究经验
]article_adlist-->
自主研发数据库
]article_adlist-->
10000+客户选择
]article_adlist-->
100+团队成员
]article_adlist-->
质量领先保障
]article_adlist-->
精密准确的研究方法
]article_adlist-->
权威资质
]article_adlist-->
99.9%客户满意率
]article_adlist-->
完善的售后保障

智研咨询推崇信息资源共享,欢迎各大媒体和行研机构转载引用。但请遵守如下规则:
1.可全文转载,但不得恶意镜像。转载需注明来源(智研咨询)。
2.转载文章内容时不得进行删减或修改。图表和数据可以引用,但不能去除水印和数据来源。
如有违反以上规则,我们将保留追究法律责任的权力。
]article_adlist-->
海量资讯、精准解读,尽在新浪财经APP
龙辉配资提示:文章来自网络,不代表本站观点。